各位考生:
根据教育部和黑龙江省招生考试院的工作安排,结合我校报考点实际情况,制定并发布《黑龙江工程学院报考点2024年全国硕士研究生招生考试网上信息确认公告》,请认真阅读并理解本公告全文,以便能顺利完成报名信息网上确认。
一、报名信息确认方式
黑龙江工程学院报考点(代码2317)继续采用“网上确认”的形式对考生报名信息进行网上确认审核。根据教育部规定,开通网上确认系统的报考点,不再使用现场确认方式。
二、本报考点受理报考范围
黑龙江工程学院报考点只接收在哈尔滨市高校就读的应届本科毕业生及工作(须提供由工作单位出具的工作证明和由哈尔滨市区人力资源和社会保障局开具的近3个月《基本养老保险参保缴费证明》)或户籍在哈尔滨市的往届考生报名,且须符合以下条件之一:
(一)哈尔滨市报考黑龙江工程学院的考生。
(二)哈尔滨市报考省外招生单位的考生(报考“管理类联考”“法律硕士联考”“临床医学综合能力”的考生以及报考“建筑、艺术、设计”专业业务课考试时间超3小时或有使用画板等特殊要求的考生除外)。
三、网上信息确认工作安排
(一)考生上传网上信息确认材料
请所有考生务必在2023年11月1日12:00前通过“中国研究生招生信息网”硕士报名网上确认系统(以下简称“确认系统”)完成首次材料上传(包括基础材料和考点自定义材料)。网上确认未通过审核的考生,应根据系统提示务必在2023年11月3日16:00前重新提交相关材料。
(二)审核考生网上信息确认材料
考点审核时间为2023年10月30日至11月4日,8:30-16:30。请考生务必在此期间关注确认系统的提醒信息、查看审核结果并保持电话畅通。网上确认工作(含补充材料审核)截止时间为2023年11月4日17:00,逾期不再补办。审核材料需要较长时间,请考生耐心等待审核结果的提示短信,请勿催促。
四、网上信息确认注意事项
(一)考生应在报考点规定时间凭用户名和密码登录确认系统,完成本人的网报信息核对,上传本人图像照片(用于准考证)、身份证照片(系统提示需提交的考生上传)、手持身份证照片等基础材料和考点自定义材料等手续后等待审核结果。
(二)所有考生须在规定时间内以“网上支付”方式缴纳报考费,否则报名无效。网上确认期间不再受理补交报考费。
(三)审核结果将通过确认系统以短信的方式进行反馈,考生应及时查询审核结果。未通过网上信息确认审核的考生应根据确认系统提示重新提交相关材料。
(四)考生要对本人网上报名信息进行认真核对并确认,报名信息经考生确认后一律不作修改。
(五)不符合报考点报名条件的考生,应尽快重新选择符合条件的其他报考点,以免耽误报名和考试。
(六)考生提交材料务必真实、有效,如有提供虚假材料,后期不能考试、录取的责任由考生本人承担。
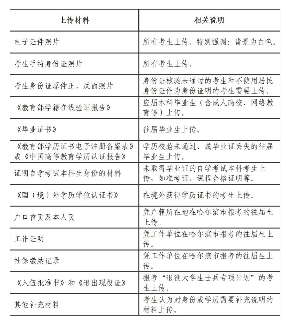
五、上传确认系统材料
考生按照下列内容上传自己须提交的材料,不须提交的材料可以点击“下一步”跳过。

六、诚信报名提醒
1.《中华人民共和国刑法》第二百八十条:在依照国家规定应当提供身份证明的活动中,使用伪造、变造的或者盗用他人的居民身份证、护照、社会保障卡、驾驶证等依法可以用于证明身份的证件,情节严重的,处拘役或者管制,并处或者单处罚金。
2.《国家教育考试违规处理办法》第七条:通过伪造证件、证明、档案及其他材料获得考试资格、加分资格和考试成绩的,应当认定相关的考生实施了考试作弊行为。代替他人或由他人代替参加国家教育考试,是在校生的,由所在学校按有关规定严肃处理,直至开除学籍;其他人员,由教育考试机构建议其所在单位给予行政处分,直至开除或解聘。
3.《2024年全国硕士研究生招生工作管理规定》第二十三条:报考点和招生单位发现有考生伪造、变造证件时,应立即向公安机关报案。
七、其他事项
未尽事宜请联系黑龙江工程学院研究生部咨询。
联系电话:0451-88028802/88028257。
附件:
网上信息确认需上传的材料.pdf